文/李文焻
民國91年,陳水扁總統上任後即下令停止全台「公地放領」政策。這項行政命令,讓原本已依法申請、經核准開發的民眾,瞬間失去了長久以來的土地權益。二十多年過去,政策不僅未被檢討,反而讓許多農民、原住民與在地居民陷入漫長的等待與訴求無門的困境。

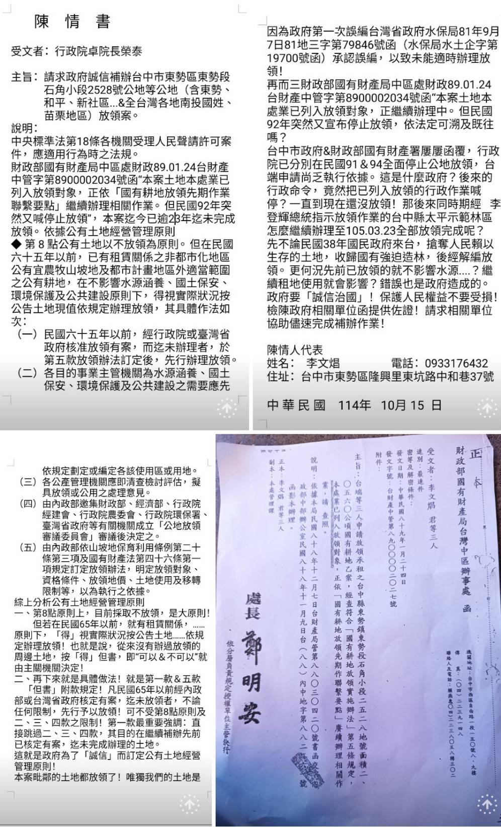
以東勢地區為例,石角、中科、大茅埔…..等地早在日治時期即核准開墾,民眾世代經營耕作。二次世界大戰日本戰敗,民國38年政府來台強制農民收回土地強制契約造林;58年解除林班地並實施第一階段公地放領,但部分之土地當時因相關主管機關誤編或其它因素,未能適時辦理放領,經農民聯名陳情後經各相關主管機關召開會議並核准列入繼續補辦公地放領對像;並依照「公有土地經營管理原則」及「中央標準法第18條」等規定,具備申請放領的法理依據。然而,自民國91年全面凍結以來,這些地方居民多年來的權益遲遲得不到政府回應,形成了嚴重的行政不公。

更令人不解的是,同時期經李前總統指示「太平示範林場」專案放領,於105年3月23日全部完成放領,顯示政策執行上存在雙重標準。為何同樣是公地,部分地區可以放領,其他地區卻被無限期擱置?這樣的選擇性行政,已背離「依法行政、平等對待」國家誠信的基本原則。
古人說:「能安民則惠,黎民懷之。」(《史記‧夏本紀》)政府若能體恤民情,應重新檢視當年凍結放領的政策理由,平衡生態保育與民眾權益,讓真正守土耕作的人民能依法取得應有的土地。若長期以政治考量或行政方便為由,忽視土地正義,不僅損及信任,更使國家成為人民口中「奪地的強權」。
呼籲行政院卓榮泰院長與內政部劉世芳部長,能秉持誠信與公正,重新啟動公地放領審查程序,讓政策回歸法治與公平的軌道,還土地於民、還正義於民。

本文僅代表作者立場,不代表本平台立場









Facebook Comments 文章留言